オブジェクトを生成した時はランダムでカラーがつくのですが、マテリアルをアサインすると戻せなくなります。
調べてみたらオブジェクトからマテリアルを削除すれば、また元の状態に戻ることがわかったのでその紹介
目次
機能を使ったやり方
- ユーティリティ>その他>UVW除去を開く
- オブジェクトを選択してマテリアルボタンを選択

スクリプトを使ったやり方
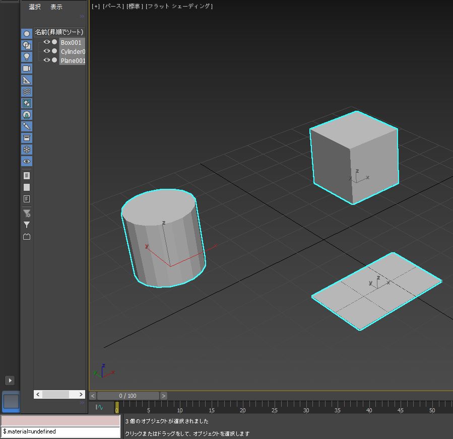
- オブジェクトを選択
- MaxScriptリスナーに
$.material=undefinedを入力


オブジェクトを生成した時はランダムでカラーがつくのですが、マテリアルをアサインすると戻せなくなります。
調べてみたらオブジェクトからマテリアルを削除すれば、また元の状態に戻ることがわかったのでその紹介

$.material=undefinedを入力